了解bb贝博Ballbet
了解bb贝博Ballbet
查看详情
公司介绍
荣誉资质
bb贝博Ballbet新闻
bb贝博Ballbet影像
通知公告
联系我们
产品与案例
产品与案例
通用桥式起重机
通用门式起重机
新中式起重机
智能化起重机
冶金起重机
港口起重机
多功能起重机
轻小型起重机
散料输送装备
起重机配套件
特许授权查询
立即查询
在线咨询
销售热线
400 005 8886
创新与智造
创新与智造
查看详情
创新bb贝博Ballbet
智造bb贝博Ballbet
匠心bb贝博Ballbet
品质bb贝博Ballbet
服务与支持
服务与支持
查看详情
全球布局
卓越服务
资料查阅
特许授权
加入bb贝博Ballbet
加入bb贝博Ballbet
查看详情
人才发展
社会招聘
校园招聘
|
简体中文
English
España
Portugal
россия
France
Deutsch
日本語
ViệtName
한국어
عرب .
Italiano
Nederlands
Ελληνικά
Svenska
Polski
ภาษาไทย
Türkçe
हिंदीName
Indonesia
Malay
了解bb贝博Ballbet
产品与案例
创新与智造
服务与支持
加入bb贝博Ballbet
简体中文
了解bb贝博Ballbet
公司介绍
荣誉资质
bb贝博Ballbet新闻
bb贝博Ballbet影像
通知公告
联系我们
产品与案例
通用桥式起重机
通用门式起重机
新中式起重机
智能化起重机
冶金起重机
港口起重机
多功能起重机
轻小型起重机
散料输送装备
起重机配套件
创新与智造
创新bb贝博Ballbet
智造bb贝博Ballbet
匠心bb贝博Ballbet
品质bb贝博Ballbet
服务与支持
全球布局
卓越服务
资料查阅
特许授权
加入bb贝博Ballbet
人才发展
社会招聘
校园招聘
简体中文
English
España
Portugal
россия
France
Deutsch
日本語
ViệtName
한국어
عرب .
Italiano
Nederlands
Ελληνικά
Svenska
Polski
ภาษาไทย
Türkçe
हिंदीName
Indonesia
Malay
通知公告
首页
/
了解bb贝博Ballbet
/
通知公告
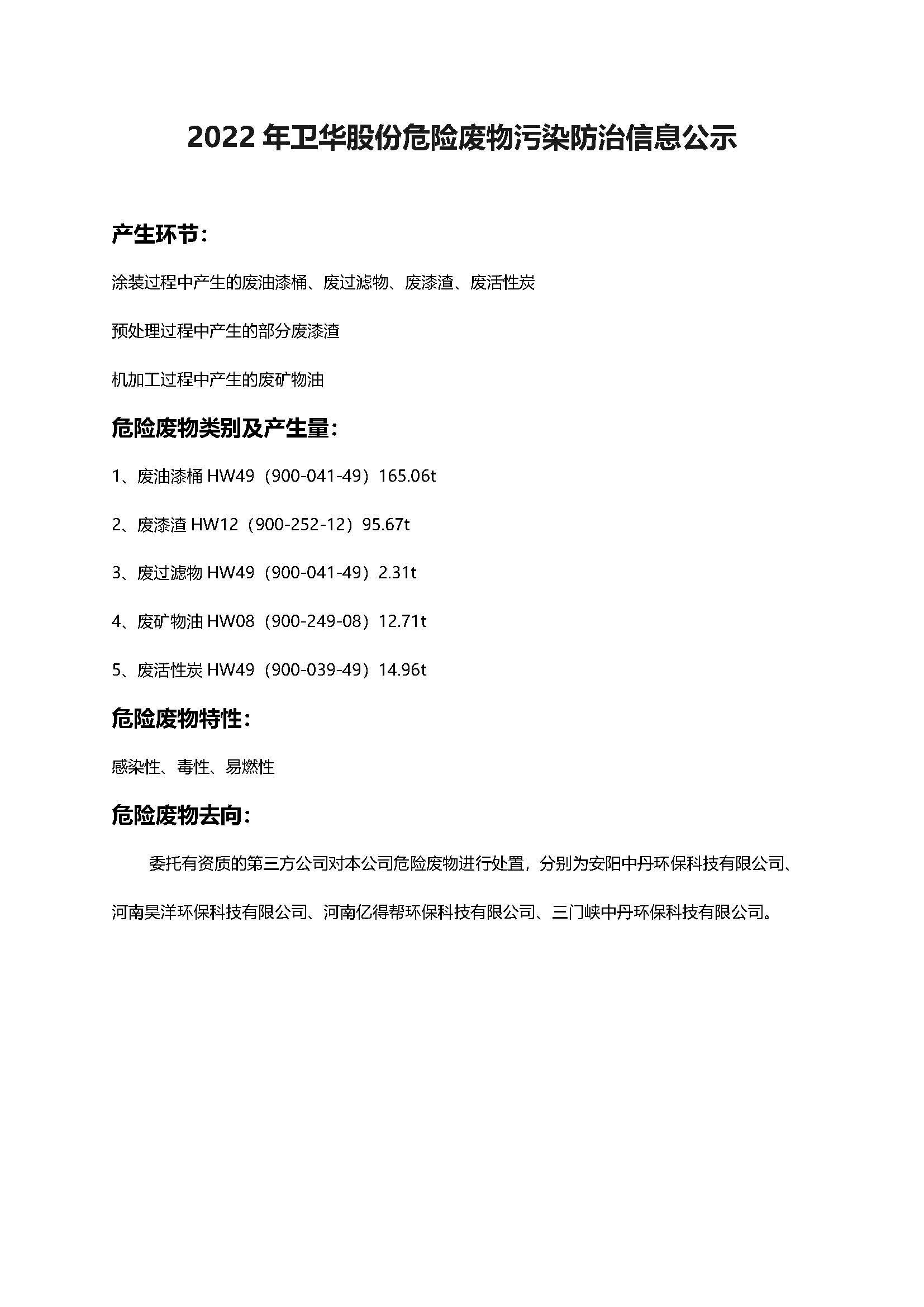
2022年bb贝博Ballbet股份危险废物污染防治信息公示
发布
2023年01月11日
手机阅览
其他公告
2025年河南bb贝博Ballbet危险废物污染防治信息公示
bb贝博Ballbet主要供应商污染物排放情况公示
bb贝博Ballbet污染物排放公示
查看更多
下一篇
2023年河南bb贝博Ballbet危险废物污染防治信息公示